发布时间:2023/10/24 10:56:35

8 月30 日,财政部官网发布《2023 年上半年中国财政政策执行情况报告》,其中指出:加快地方政府债券发行使用进度。专家认为,新增专项债的发行使用节奏加快,有利于尽早形成实物工作量,助力稳增长。后续为持续拉动基建投资,增加政策性开发性金融工具额度、提前下达
2024 年部分专项债额度等增量政策也有望出台。2018-2021 年的专项债实行财政部与发改委联合申报,自 2022
年开始财政部需求库和国家重大建设项目库实行单独申报。近年来随着专项债券申报管理的规范化,发改委对专项债项目入库的源头审核方面更为严格。 近期,部分省份发改委已经下发通知,要求将 2024 年专项债券储备项目报送省发改委,开始 2024 年专项债券储备申报工作。
一、专项债券申报时间
每一年度专项债券申报一般有2-3批次,其中提前批一般在前一年度年底(如2023年提前批储备工作在2022年10-11月开展),下一年度在全国两会开展之前仍有一批(2-3月申报),两会之后可能有一批补录(如2022年利用地方政府专项债券限额申报的第三批)。
二、专项债券申报领域
申报项目必须符合投向领域有关规定,目前专项债资金投向领域共计十一大领域,分别为:交通基础设施、能源、农林水利、生态环保、社会事业、城乡冷链等物流基础设施、市政和产业园区基础设施、新型基础设施、国家重大战略项目、保障性安居工程、特殊重大项目。
2022-2023 年专项债券投向领域具体细目对比表
(标红字体为变动内容)




三、专项债可用作项目资本金领域
专项债可用作资本金的领域共计十五个,包括:铁路、收费公路、干线和东部地区支线机场、内河航电枢纽和港口、城市停车场、天燃气管网和储气设施、城乡电网、水利、城镇污水垃圾处理、供排水、供热(含长距离供热管道)、供气、新能源项目(大型风电光伏基地、抽水蓄能电站、村镇可再生能源供热、深远海风电及其送出工程、新能源汽车充电桩)、煤炭储备设施、国家级产业园基础设施。
专项债券资金用于项目资本金规模占各省份专项债券规模的比例不得超过25%。
2022-2023 年专项债券用作项目资本金领域调整表(标红字体为变动内容)

专项债券资金不得作为资本金:按照国务院《关于加强固定资产投资项目资本金管理的通知》(国发[201926 号)、《关于调整和完善固定资产投资项目资本金制度的通知》(国发[2015]51 号),自主筹措资本金。
四、专项债券禁止类项目清单
(一)全国通用禁止类项目

(二)高风险地区禁止类项目
在全国通用禁止类项目的基础上,高风险地区增加以下禁止类项目:

五、发行期限和还本付息方式
根据财政部在2020年11月4日下发的《关于进一步做好地方政府债券发行工作的意见》(财库【2020】36号)文件规定,地方债期限为1年、2年、3年、5年、7年、10年、15年、20年、30年。允许地方结合实际情况,采取到期还本、提前还本、分年还本等不同还本方式。
六、专项债申报流程
专项债申报流程分为需求报送、项目评审、债券发行三个步骤。
(一)发行资料
1、发行资料制作
项目单位将可研报告、可研批复、规划文件、用地手续等项目资料提供给第三方机构,由第三方机构依据程序编制“两评一案”等发行准备资料。其中,会计师事务所出具的《财务评价报告》和律师事务所出具的《法律意见书》简称“两评”,专业机构或项目单位编制的《实施方案》简称“一案”。
项目单位将盖章后的发行准备资料报送项目主管部门、发改部门、财政部门审核盖章,通过地方政府债务管理系统(以下简称“地债系统”)将发行资料报送本级财政部门。本级财政部门对所辖区域内各部门申报的专项债券项目进行汇总评审,对符合条件的项目出具评审通过的意见,逐级上报至省财政厅评审。
2、项目需求报送
项目需求上报是指项目单位将项目信息录入发改部门“国家重大建设项目库”系统和财政部门“地债系统”,待两系统申报窗口开放后逐级上报国家发改委、财政部审核。项目报送时各地要根据财政承受能力,合理适度申报专项债券项目,做到举债与偿债能力相匹配。
3、提交审核
提交发改委系统需求申报和财政系统需求申报,本级发改部门审核后纳入【本级项目储备库】并锁定,待分批次申报窗口开放后逐级上报审核,最终由国家发改委审核。
系统提交本级财政部门后项目信息不可修改,只有财政部门将项目退回才能对项目信息进行调整。本级财政部门审核通过的项目逐级报送财政部审核。
(二)项目评审流程
1、准备。剔除高风险地区项目、超出财政承受能力项目、债券使用进度慢项目,对项目进行分类。
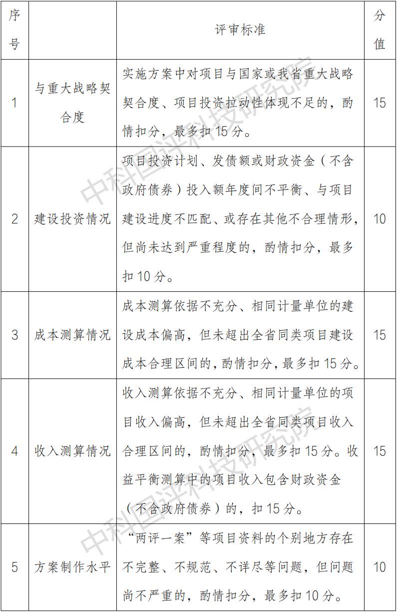
2、一审。省厅组织专家组通过评审系统对项目按照《打分表》进行评审,出具评审意见并签字确认。
3、二审。一审通过项目,省厅委托中债登、上交所、深交所进行二审,出具评审意见并签章确认。
4、公示。通过“两审”项目,在财政厅网站公示5日,无异议的,纳入储备库。
5、审核内容主要分两块
一是否决性的前置审核


二是评判项目质量、优先次序。

(三)债券发行流程
各地政府收到省财政厅的专项债券发行预通知后,根据专项债券限额、项目轻重缓急及项目成熟度等因素,从国家发展改革委、财政部和省级审核通过(以下简称“三通过”)的项目中选择拟发行项目,上报发行前披露资料至省财政厅,省财政厅审核通过后公示发行。
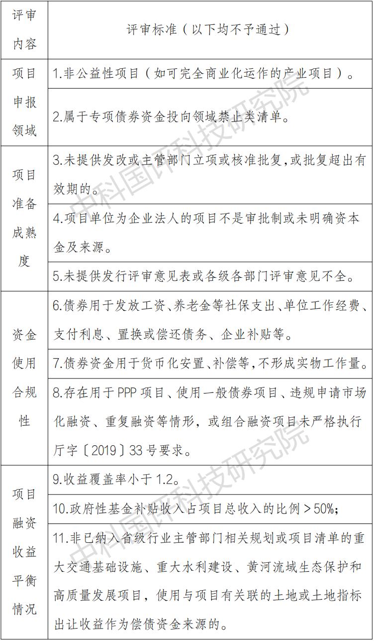
部分项目未通过审核原因
1.项目不符合投向领域规定。
包括投向领域选择不准确、建设内容和规模填写过于简略或不够量化、建设内容与选择的投向领域不对应、项目属于投向领域禁止类项目清单等。
2.项目不符合资本金管理要求。
包括项目资本金小于最低资本金比例要求、在政策范围之外将专项债券用作项目资本金等。
3.项目不符合前期工作要求。
包括未办理可研审批或者核准、备案手续,审批、核准、备案文号填写不规范,拟开工时间不符合要求等。
4.项目不符合国家规划、行业政策等。
包括不符合相关规划和生产力布局、不符合行业政策要求、投资规模和申报的建设内容明显不匹配等。
5.项目不符合公益性、收益性要求。
包括可完全市场化运作、没有与投向领域相对应的项目收益等。
2024年专项债券申报建议
专项债券谋划储备项目要同时符合以下六个条件:
一是项目符合专项债券基本政策,属于经济社会效益明显、群众期盼、早晚要干的实体政府投资项目,优先支持重大战略项目、省级重点工程项目。
二是项目已完成立项并赋码,其中已开工在建的项目2024 年仍有实物投资量,前期项目要启动办理报建手续目预计2024 年6月底前能开工,已完工项目不得储备申报。
三是项目避免“小散”,计划总投资原则上超过2000 万元,2024 年度专项债券需求 1000 万元以上。
四是项目有一定收益,已着手启动“一案两书”等发行前期准备,新发债券项目已着手启动事前绩效评估工作。
五是项目基本建设程序合规,不存在违规占地、未批先建等违法违规情形,不存在巡视、审计、督查等要求整改的问题。
六是严禁虚假包装、过度包装项目,不得虚增或夸大项目收益,不片面追求项目数量,更加注重项目质量。