欢迎光临河南中科国评科技研究院有限公司官网!中铭工程设计咨询有限公司河南分公司官网!

公司公告

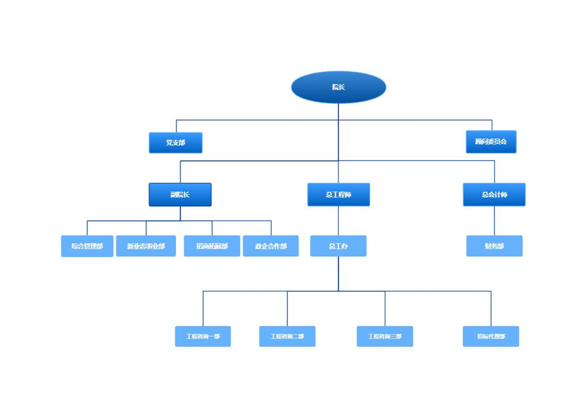
河南中科国评科技研究院关于内部机构调整的通知

发布时间:2023/7/1 9:37:53  来源:中科国评   作者:中科国评

24.png

57.jpg



上一篇: 河南中科国评科技研究院关于鼓励员工积极考证的通知

下一篇: 河南中科国评科技研究院关于杨占路等同志职务(岗位)调整的通知